为落实共青团中央、教育部、全国学联联合下发的《关于推动高校员工会(研究生会)深化改革的若干意见》,并结合《关于巩固高校员工会(研究生会)改革成果的若干措施》文件要求,2024年葡萄酒公司员工会改革情况如下。
一、改革自评表

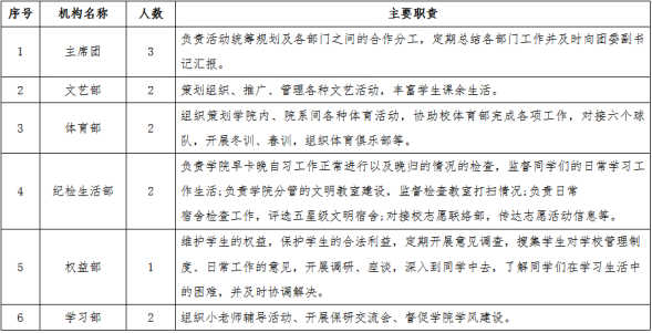
二、院级组织工作机构组织架构表

三、院级组织工作人员名单

四、院级员工代表大会召开情况
召开时间:2024年10月19日
地点:bevictor伟德官网六楼报告厅
代表数量:应到代表150名,实到代表136名
主要议程:
1.院领导致辞;
2.校员工会主席团成员致辞;
3.食品学院主席团成员致辞;
4.作院员工会上一年度工作报告;
5.选举新一届院员工会主席团成员;
宣传报道链接:
/xydt/df4e6306a6b04310820a0fcd6547a3ad.htm
五、院团委指导员工会主要责任人

以上自评公开内容如有不实情况,可发送邮件至校员工会邮箱nwafusuoffice@163.com反映。